←
返回首页
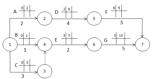
[单选题]根据该双代号网络图,可知该项目的总工期是()
A
8
B
9
C
10
D
11
正确答案:C
题目解析
本题考核双代号网络计划时间参数。根据所给双代号网络图可知max[ESm-n+Dm-n]=5+5=10,该项目总工期是10周,故本题选C。
最新题目
[判断题]
多波束测深是一种基于海底声波散射原理的被...
[多选题]
下列属于共同类会计科目的有( )
[简答题]
【新疆师范大学——333教育综合】教育目...
[简答题]
【首都师范大学】简述隋唐时期的文教政策。
[简答题]
蹇先艾(小说)
[单选题]
堆是一种( )排...
[单选题]
资金汇划清算业务采用( )的方式进行。
[单选题]
产地加工时,待水分稍蒸发后变软时,捆成小...
[单选题]
礼仪的等级必须与礼仪主客体的等级相称,这...
[单选题]
下列不属于行政处罚的是()。
扫描二维码
免费搜题、免费刷题、免费查看解析
粤ICP备2024339408号-1